关于对《北京市房屋建筑和市政基础设施工程智慧工地做法认定关键点(征求意见稿)》公开征集意见的公告
发布时间:2021-09-16 11:00:00
来源:北京市住房和城乡建设委员会
点击:1411次
关于对《北京市房屋建筑和市政基础设施工程智慧工地做法认定关键点(征求意见稿)》公开征集意见的公告
关于对《北京市房屋建筑和市政基础设施工程智慧工地做法认定关键点(征求意见稿)》公开征集意见的公告
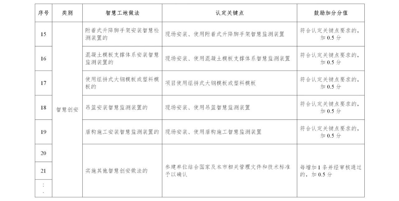
为加快推进本市房屋建筑和市政基础设施工程科技创新和智慧工地创建,进一步明确建设工程智慧工地做法实施标准,市住房城乡建设委对《北京市住房和城乡建设委员会关于激励本市房屋建筑和市政基础设施工程科技创新和创建智慧工地的通知》(京建发〔2021〕27号)智慧工地示范做法内容进行了细化,起草了《北京市房屋建筑和市政基础设施工程智慧工地做法认定关键点(征求意见稿)》,现向社会公开征求意见,欢迎社会各界提出意见建议。
公开征集意见时间为:2021年9月15日至9月22日。
意见反馈渠道如下:
1.电子邮箱:bjjscp2012@163.com。
2.通讯地址:北京市通州区达济街9号北京市住房城乡建设委监督总站安全监督管理室(请在信封上注明“意见征集”字样)
3.电话:010-55597531/55597526
4.传真:010-55597242
5.登录北京市人民政府网站(http://www.beijing.gov.cn),在“政民互动”版块下的“政策性文件意见征集”专栏中提出意见。
附件:
1.北京市房屋建筑和市政基础设施工程智慧工地做法认定关键点(征求意见稿)
2.《北京市房屋建筑和市政基础设施工程智慧工地做法认定关键点(征求意见稿)》的起草说明
北京市住房和城乡建设委员会
2021年9月15日

































